新时代坚持和完善人民代表大会制度的光辉文献

发布时间:2019年09月18日

字号:

  1954年9月15日下午3时,北京中南海怀仁堂庄严肃穆,第一届全国人民代表大会第一次会议隆重开幕,千余名代表肩负亿万华夏儿女的热切盼望,代表全体人民的共同意志,放下钳子,放下犁耙,放下镐头,放下笔杆,从车床边,从田地里,从矿井里,从海岸的哨所……汇聚到这里 体育投注,同他们爱戴的党和国家领导人一起共商国是,以主人翁的身份行使国家的最高权力。

世界杯投注

  1954年9月15日至28日,第一届全国人民代表大会第一次会议在中南海怀仁堂隆重召开,一届全国人大一次会议到二届全国人大一次会议均在中南海怀仁堂召开,1959年9月,人民大会堂落成 皇冠体育,从1960年二届全国人大二次会议开始,全国人大每次全体会议都在人民大会堂召开,图为一届全国人大代表进入中南海怀仁堂会场,新华社记者 齐观山/摄。

  这是中国人民的大喜日,以此为标志,人民代表大会制度在有着5000多年文明史,几亿人口的中国破天荒地建立起来了,自那时以来,中国人民通过这一制度把国家和民族的前途命运牢牢地掌握在自己手中,以众志成城的磅礴之力不断翻山越岭,攻坚克难 真人百家乐,朝着中华民族伟大复兴的目标阔步前行。

  在庆祝全国人民代表大会成立60周年大会上的重要讲话中,习近平总书记深刻阐述了人民代表大会制度的历史必然,特点优势,实践要求,系统论述了坚定不移走中国特色社会主义政治发展道路,继续推进社会主义民主政治建设的重大原则和方向问题,以一系列富有独创性的新思想新观点新论断丰富发展了马克思主义民主理论,在新中国成立70周年前夕,全国人民代表大会成立65周年之际,重温这篇经典文献,对于我们进一步坚定制度自信,更好地坚持和完善人民代表大会制度,更好地坚持和完善中国特色社会主义制度 ag百家乐,推进国家治理体系和治理能力现代化,具有十分重要的指导意义。

人类政治制度史上的伟大创造

  伦敦瑞琴特公园路122号,一幢单元式的三层楼掩映在绿树丛中,1894年3月6日,恩格斯在这里给保尔·拉法格写了一封信,他写道:“共和国像其他任何政体一样,是由它的内容决定的” 百家乐官网

  这句简短的话 AG官网,道明了马克思主义的一个重要观点:国体决定政体,一定的国体又通过一定的政体来表现,进一步说,国体体现国家的阶级本质,规定着哪个阶级占统治地位,政体体现国家的治理方式和形式,规定着统治阶级以什么样的形式来组织政权,如果没有适当的政体,统治阶级就无法组织和运行自己的国家机器,也就无法体现和实现国家的性质,一个国家选择什么样的政体,既取决于国体,又受这个国家的历史条件,文化传统,具体国情等多种因素的影响。

  在这篇重要讲话中,习近平总书记全面回顾总结我国人民代表大会制度建立和发展的历史进程,得出了一个极为深刻的结论:“在中国实行人民代表大会制度,是中国人民在人类政治制度史上的伟大创造,是深刻总结近代以后中国政治生活惨痛教训得出的基本结论,是中国社会100多年激越变革,激荡发展的历史结果 AG亚游,是中国人民翻身作主,掌握自己命运的必然选择,”。

世界杯投注

  1931年11月,中华苏维埃第一次全国代表大会在江西瑞金叶坪村召开,选举产生中华苏维埃共和国中央执行委员会,宣布成立中华苏维埃共和国临时中央政府,毛泽东当选为中央执行委员会主席和中央执行委员会人民委员会主席,大会通过的《宪法大纲》规定:“中国苏维埃政权所建设的是工人和农民的民主专政的国家”,中华苏维埃共和国是中国历史上第一个全国性的工农民主政权,是中国共产党在局部地区执政的重要尝试,上图为中华苏维埃第一次全国代表大会现场,下图为中华苏维埃共和国中央执行委员会第一次会议现场,新华社发 AG十大娱乐平台

  近代以来,为了解决“建立什么样的政治制度”这个历史性课题,各个阶级,各个阶层,各种社会势力,各种主张,各种方案,君主立宪制,议会制,多党制,总统制等种种模式,几乎在中国都尝试过,但都以失败而告终,“都不能完成中华民族救亡图存和反帝反封建的历史任务 Ag娱乐官网入口,都不能让中国的政局和社会稳定下来,也都谈不上为中国实现国家富强,人民幸福提供制度保障”,历史和实践表明,只有在中国共产党的领导下,走社会主义道路,建立人民当家作主的新制度,近代以后中国内忧外患,任人宰割的悲惨命运才得以根本改变,亿万中国人民才真正成为国家,社会和自己命运的主人。

  “金豆豆,银豆豆,豆豆不能随便投,选好人,办好事,投在好人碗里头,”这首质朴的歌谣,反映的是抗战时期陕甘宁边区民主选举的生动场景,一粒粒小小的豆子,承载着人民当家作主的希望,映照出中国共产党为发展人民民主进行的不懈探索,从罢工工人代表大会,农民协会到工农兵苏维埃,从各阶级阶层代表人士参加的参议会到各界人民代表会议,中国共产党在把马克思主义基本原理同中国具体实际相结合,建立新型人民政权的理论和实践探索中,逐步得出一个历史性结论:新民主主义革命胜利后建立的政权,只能是工人阶级领导的,以工农联盟为基础的人民民主专政,同这一国体相适应的政权组织形式 AG官方免费平台,只能是民主集中制的人民代表大会制度,1954年全国人民代表大会的成立和宪法的公布施行,正式确立了人民代表大会制度这一保障人民当家作主的根本政治制度,开创了历史的新纪元。

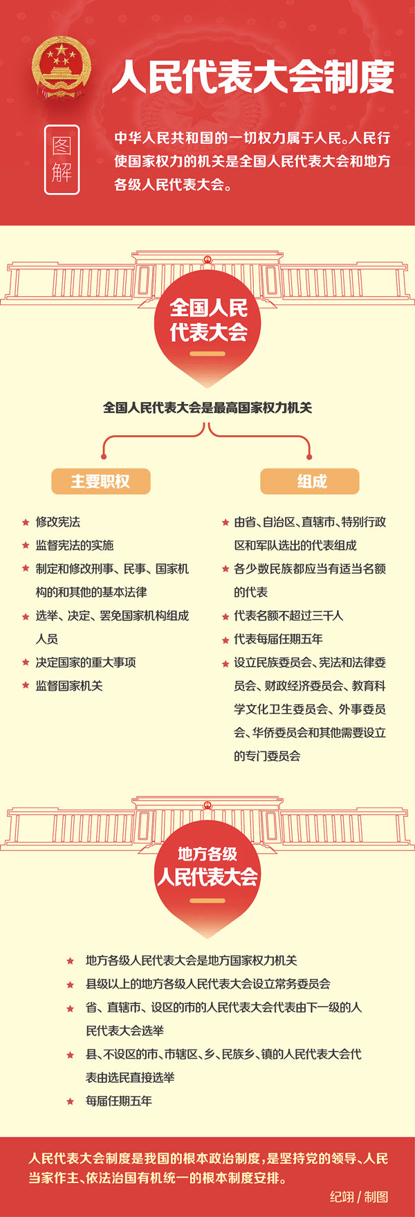
  65年来,人民代表大会制度不断巩固和完善,有效动员了全体人民以国家主人翁的地位投身社会主义建设、坚定不移地朝着国家发展的宏伟目标前进,切实保证了国家机关协调高效运转、保证国家统一有效地组织各项事业,有力维护了国家统一、民族团结和社会和谐稳定,巩固和发展全国各族人民的大团结。从人民共和国翻天覆地的变化中,从古今中外各种政治制度的比较鉴别中,中国人民越来越清楚地认识到,人民代表大会制度具有无比的优越性和强大的生命力。正如习近平总书记深刻指出的:“实践充分证明,人民代表大会制度是符合中国国情和实际、体现社会主义国家性质、保证人民当家作主、保障实现中华民族伟大复兴的好制度。”

毫不动摇坚持、与时俱进完善人民代表大会制度

  对全国人大代表、河南濮阳西辛庄村党支部书记李连成来说,2019年3月8日是一个终生难忘的日子。这一天,习近平总书记来到了十三届全国人大二次会议河南代表团。这是党的十八大以来,总书记第40次深入全国两会团组,与代表委员们共商国是。

  “让孩子就近上个好学校,找一个好的医院看病,农民就地城镇化,村里面有文化活动场所,有一个好的环境……”听了李连成讲述的中国农民的八个梦想,总书记微笑着表示,你今天讲的这些,都是广大农民对幸福生活的追求。一些我们已经在做了,做成了,一些还在做的过程中,一些是下一步准备要做的。我们的宗旨就是为人民服务,一步一个脚印,一棒一棒往前走。

  在人民大会堂这座神圣的民主殿堂上,老百姓的冷暖安危、喜怒哀乐始终牵挂在习近平总书记的心间。每年3月,这样的场景总会在融融春日里如约而至,向世人讲述中国人民当家作主的故事、中国共产党治国理政的故事,展现着人民代表大会制度这一国家根本政治制度的独特优势和强大生命力。在这篇重要讲话中,习近平总书记深刻指出,人民代表大会制度是坚持党的领导、人民当家作主、依法治国有机统一的根本制度安排,是中国特色社会主义制度的重要组成部分,也是支撑中国国家治理体系和治理能力的根本政治制度。新形势下,我们要毫不动摇坚持人民代表大会制度,也要与时俱进完善人民代表大会制度。

世界杯投注

  怎样坚持和完善人民代表大会制度?习近平总书记在这篇重要讲话中明确提出并深入阐发了“四个必须”的基本要求。“四个必须”,就是必须毫不动摇坚持中国共产党的领导,必须保证和发展人民当家作主,必须全面推进依法治国,必须坚持民主集中制。在这其中,中国共产党的领导是中国特色社会主义最本质特征和最大优势,是人民当家作主和依法治国的根本保证,人民当家作主是社会主义民主政治的本质和核心,依法治国是党领导人民治理国家的基本方略,民主集中制既是党的根本组织原则和领导制度,也是国家组织形式和活动方式的基本原则。四者相辅相成、不可或缺,内在一致、有机统一,构成人民代表大会制度的内在属性和核心要义,进一步拓展了这一国家根本政治制度的时代内涵。

  需要强调的是,在我国政治生活中,中国共产党是居于领导地位的,是最高政治领导力量。坚持和完善人民代表大会制度,做到“四个必须”,最根本的是必须毫不动摇坚持中国共产党的领导。习近平总书记形象地指出,我国社会主义政治制度优越性的一个突出特点就是党总揽全局、协调各方的领导核心作用。这就像是“众星捧月”,这个“月”就是中国共产党。作为全心全意为人民服务的政党,中国共产党除了人民的利益,没有自己的任何特殊利益。因此,中国共产党的利益和人民的利益是完全一致的,坚持党的领导,就是支持和保证人民当家作主,就是维护人民根本利益。我国社会主义民主政治与西方宪政民主最根本的不同,就在于我们是中国共产党领导。任何把党的领导与人民当家作主、依法治国割裂开来、对立起来或者相互取代的主张和做法,任何否定和淡化、削弱党的领导的主张和做法,都是极端错误的。新时代更好坚持党的领导,必须坚持党总揽全局、协调各方的领导核心作用,通过人民代表大会制度,保证党的路线方针政策和决策部署在国家工作中得到全面贯彻和有效执行,保证党领导人民有效治理国家。

  在这篇重要讲话中,习近平总书记还对坚持和完善人民代表大会制度要着重抓好的五个重要环节工作提出了明确要求。摆在第一位的,就是要加强和改进立法工作。“立善法于天下,则天下治;立善法于一国,则一国治。”必须紧跟时代和实践发展步伐,深入推进科学立法、民主立法,不断完善以宪法为核心的中国特色社会主义法律体系。二是加强和改进法律实施工作。总书记曾经借用“徙木立信”的典故,深刻说明法律的生命力和权威在于实施的道理。必须坚持法律面前人人平等,坚决纠正有法不依、执法不严、违法不究现象,坚决整治以权谋私、以权压法、徇私枉法问题,让人们发自内心地相信法律、尊重法律、崇尚法律。三是加强和改进监督工作。总书记指出,人民代表大会制度的重要原则和制度设计的基本要求,就是任何国家机关及其工作人员的权力都要受到制约和监督。人大要切实担负起这一职责,正确处理监督与支持“一府一委两院”工作的关系,既敢于监督又善于监督,保证“一府一委两院”等国家机关分别依法行使行政权、监察权、审判权、检察权。四是加强同人大代表和人民群众的联系。总书记指出,我们国家的名称,我们各级国家机关的名称,都冠以“人民”的称号,这是我们对中国社会主义政权的基本定位。这一基本定位,什么时候都不能含糊、不能淡化。各级人大代表都要忠实代表人民利益和意志,依法参加行使国家权力;各级国家机关及其工作人员都要坚持为人民用权、为人民履职、为人民服务。五是加强和改进人大工作。这是巩固党的执政地位、巩固社会主义政权的必然要求,也是发展社会主义民主政治的重要任务。必须深入贯彻党中央关于人大制度和人大工作的一系列部署,准确把握新形势下人大工作的特点和规律,推进人民代表大会制度理论和实践创新,推动人大工作提高水平。

  坚持和完善人民代表大会制度,更好地保证人民当家作主,是我们党始终不渝的奋斗目标,在党的十八大以来我们党治国理政的伟大实践中始终占据着重要位置。习近平总书记先后发表一系列重要论述,把我们党对人民代表大会制度的规律性认识提升到一个新的高度。总书记强调,必须坚持中国共产党的领导,坚决维护党中央权威和集中统一领导;坚持走中国特色社会主义政治发展道路,绝不照搬西方政治制度模式,绝不放弃我国社会主义政治制度的根本;坚持和完善人民代表大会制度,充分发挥国家根本政治制度作用;坚持国家一切权力属于人民,支持和保证人民通过人民代表大会行使国家权力;坚持全面依法治国,建设社会主义法治国家;坚持民主集中制,保证国家统一高效组织推进各项事业;坚持全面贯彻实施宪法,依宪治国、依宪执政;坚持以良法促进发展、保障善治,完善中国特色社会主义法律体系;坚持正确监督、有效监督,确保法律法规得到有效实施,确保党中央重大决策部署贯彻落实;坚持民有所呼、我有所应,对人民负责、受人民监督,等等。

  从全面贯彻实施宪法、设立国家宪法日、建立宪法宣誓制度,到与时俱进通过宪法修正案,明确习近平新时代中国特色社会主义思想在国家政治和社会生活中的指导地位;从提出建设法治中国的宏伟目标,到召开党的十八届四中全会对全面依法治国作出重大部署,再到成立中央全面依法治国委员会;从加强重点领域立法,制定修改监察法、英雄烈士保护法、个人所得税法、外商投资法、疫苗管理法等重要法律,到以立法保障和推动全面深化改革;从主动释法遏制和打击“港独”,到采取创制性办法及时妥善处理辽宁拉票贿选案;从赋予所有设区的市地方立法权,到加强县乡人大工作和建设,创新人大立法、监督、代表等工作机制……在以习近平同志为核心的党中央领导下,在习近平总书记关于坚持和完善人民代表大会制度的重要思想指引下,党的十八大以来人民代表大会制度的理论和实践创新不断取得丰硕成果,国家权力机关职能作用得到更好发挥,人大工作取得了历史性成就。

从国情出发设计和发展政治制度

  《庄子·秋水》里记载了一个邯郸学步的故事。有一个燕国人到赵国的国都邯郸去,看到那里人走路的姿势很美,就跟着学起来。结果不但没有学会,还忘了自己原来怎么走路,只好爬着回去。“未得国能,又失其故行矣”。不顾自己的实际,照抄照搬他人必定行不通。小到一个人,大到一个国家、一个民族都是如此。

  在政治制度选择上,同样也有从实际出发、避免邯郸学步的问题。为什么这样说呢?因为政治制度是用来调节政治关系、建立政治秩序、推动国家发展、维护国家稳定的,这样的性质和功能决定了不同的国家、不同的历史发展阶段,政治制度的实现形式和途径也不相同。世界上不存在完全相同的政治制度,也不存在适用于一切国家的政治制度模式,同一政治制度也不是一成不变的,而是随着现实条件变化而不断发展的。这个道理看似与邯郸学步的道理一样明白,但却有不少人被各种利益或蛊惑蒙蔽了双眼,就是看不清这样简单的道理,总想象着搬来一座政治制度上的“飞来峰”,好像这样的“飞来峰”可以一劳永逸地解决问题。对此,习近平总书记一针见血地指出:“中国有960多万平方公里土地、56个民族,我们能照谁的模式办?谁又能指手画脚告诉我们该怎么办?”

  “履不必同,期于适足;治不必同,期于利民。”正所谓鞋子合不合适,只有自己知道;政治制度合不合适,只有这个国家的人民才清楚。“每个国家的政治制度都是独特的,都是由这个国家的人民决定的,都是在这个国家历史传承、文化传统、经济社会发展的基础上长期发展、渐进改进、内生性演化的结果。”中国特色社会主义政治制度之所以行得通、有生命力、有效率,就是因为它是从中国的社会土壤中生长起来的。中国实行工人阶级领导的、以工农联盟为基础的人民民主专政的国体,实行人民代表大会制度的政体,实行中国共产党领导的多党合作和政治协商制度,实行民族区域自治制度,实行基层群众自治制度,这样一套制度安排是我们从自己的国情实际出发而独创的,是我们付出无数心血、牺牲无数生命才得来的,也是被实践证明了的正确的制度。对这些制度,我们不仅不能放弃,而且还要坚定制度自信,要为创造崭新的制度文明而感到骄傲和自豪,“咬定青山不放松、任尔东西南北风”。

  真正的制度自信是与改革创新联系在一起的,是与不断的自我完善统一在一起的。在坚持根本政治制度、基本政治制度的基础上,我们必须清醒地看到自身的缺点和不足,不断推进制度体系的完善和发展。比如,“我们的民主法治建设同扩大人民民主和经济社会发展的要求还不完全适应,社会主义民主政治的体制、机制、程序、规范以及具体运行上还存在不完善的地方,在保障人民民主权利、发挥人民创造精神方面也还存在一些不足”。所以,在全面深化改革进程中,我们还要继续积极稳妥地推进政治体制改革,不断建设社会主义政治文明。

世界杯投注

  2018年3月11日下午,十三届全国人大一次会议第三次全体会议表决通过《中华人民共和国宪法修正案》。这次宪法修改,把党的十九大确定的重大理论观点和重大方针政策,特别是习近平新时代中国特色社会主义思想载入国家根本法,把党和人民在实践中取得的重大理论创新、实践创新、制度创新成果上升为宪法规定,体现了党和国家事业发展的新成就新经验新要求,在总体保持宪法的连续性、稳定性、权威性的基础上推动宪法与时俱进、完善发展。图为会议现场。 中新社记者 侯宇/摄

  在改革创新的过程中,对国外的有益政治文明成果,我们当然要认真借鉴,把别人的好东西化成我们自己的好东西,更好地发展和完善中国特色社会主义民主。但是,借鉴不等于照搬。“在政治制度上,看到别的国家有而我们没有就简单认为有欠缺,要搬过来;或者,看到我们有而别的国家没有就简单认为是多余的,要去除掉。这两种观点都是简单化的、片面的,因而都是不正确的。”一些国家简单复制别国模式而走入歧途,甚至把国家前途命运葬送掉的教训,可谓惨痛。我国是一个发展中大国,决不能在根本问题上犯颠覆性错误,否则就会出现社会动荡、国家分裂,这不仅是中国和中华民族的灾难,也会是世界的灾难。

增加和扩大我们的优势和特点

  在现实中,关于一个国家政治制度是不是民主、有效的话题和讨论,总是特别引人关注,不同的人都能从自己的切身体会出发谈出一通观点。这说明政治制度与每个人息息相关,从各自不同的立场、利益出发,采用不同的标准,得出的结论也往往不尽相同。

  对这样一个复杂的问题,习近平总书记在这篇重要讲话中,明确提出了“八个能否”的标准:“主要看国家领导层能否依法有序更替,全体人民能否依法管理国家事务和社会事务、管理经济和文化事业,人民群众能否畅通表达利益要求,社会各方面能否有效参与国家政治生活,国家决策能否实现科学化、民主化,各方面人才能否通过公平竞争进入国家领导和管理体系,执政党能否依照宪法法律规定实现对国家事务的领导,权力运用能否得到有效制约和监督。”这“八个能否”,是对世界各国政治制度特别是我国政治制度发展规律的深刻总结,是对马克思主义国家学说的重要发展,具有深远的理论与实践意义。

  按照“八个能否”的标准来评判,我国的政治制度是民主的、有效的,具有鲜明优势和特点。这些优势和特点是我们进一步前行的良好基础和宝贵财富。习近平总书记强调:“发展社会主义民主政治,关键是要增加和扩大我们的优势和特点,而不是要削弱和缩小我们的优势和特点。”总书记明确提出了“六个坚持”、“六个切实防止”的要求,为我们确立了政治体制改革的方向和原则。

  ——坚持发挥党总揽全局、协调各方的领导核心作用,提高党科学执政、民主执政、依法执政水平,保证党领导人民有效治理国家,切实防止出现群龙无首、一盘散沙的现象。

  ——坚持国家一切权力属于人民,既保证人民依法实行民主选举,也保证人民依法实行民主决策、民主管理、民主监督,切实防止出现选举时漫天许诺、选举后无人过问的现象。

  ——坚持和完善中国共产党领导的多党合作和政治协商制度,加强社会各种力量的合作协调,切实防止出现党争纷沓、相互倾轧的现象。

  ——坚持和完善民族区域自治制度,巩固平等团结互助和谐的社会主义民族关系,促进各民族和睦相处、和衷共济、和谐发展,切实防止出现民族隔阂、民族冲突的现象。

  ——坚持和完善基层群众自治制度,发展基层民主,保障人民依法直接行使民主权利,切实防止出现人民形式上有权、实际上无权的现象。

  ——坚持和完善民主集中制的制度和原则,促使各类国家机关提高能力和效率、增进协调和配合,形成治国理政的强大合力,切实防止出现相互掣肘、内耗严重的现象。

  这“六个坚持”、“六个切实防止”,具有鲜明的问题导向和强烈的现实针对性,既明确地告诉我们要干什么、要达到什么效果,又形象地列出了西方资本主义国家政治运转中一些实际存在的“负面问题清单”,为我们不能干什么、要避免哪些问题划出了红线,打了预防针。遵照习近平总书记的指示和要求去做,我们就一定能更好发挥中国特色社会主义政治制度的优越性,为党和国家的兴旺发达、长治久安提供更加完善的制度保障。

  习近平总书记指出:“民主不是装饰品,不是用来做摆设的,而是要用来解决人民要解决的问题的。”中国特色社会主义民主是新事物,更是好事物。行进在实现中华民族伟大复兴的广阔道路上,中国特色社会主义民主必将在回应人民呼声、解决人民问题的实践中展现出强大生命力,必将有力激发亿万人民万众一心投身新时代中国特色社会主义伟大事业的积极性、主动性、创造性。